辽渔集团有限公司成立于1945年,是我国在东北地区成立最早的国有渔业企业和辽宁省省属国有独资企业。多年来,坚持“红色基因、蓝色经济、绿色发展”,聚焦海洋捕捞、港口物流、客滚运输、海洋食品四大板块,形成了渔业产业门类齐全、海上运输优势明显、海洋经济基础雄厚的完整独特渔业产业链条,成为国内第一批开展远洋捕捞,第一个远洋渔业上市公司,第一个水产品叫行拍卖交易,第一个国际中转渔港和保税冷库,第一个探捕开发南极海洋资源和承担国家“863”南极磷虾科研项目的企业,主要经济指标位居国内同行业前列,是国家海洋经济的重要骨干和国内外水产品研发、加工、交易、中转基地。荣获全国文明单位、全国模范职工之家、中国冷链物流百强企业、全国交通运输行业文明示范窗口单位等称号,“远洋”牌产品荣获国家银质奖和“中国驰名商标”。
新时代新征程,辽渔集团坚持向海而兴、向海图强,积极融入国家海洋战略和省市发展海洋经济大局,紧紧围绕海洋捕捞、港口物流、客滚运输、海洋食品核心主业,着力建成国际一流、国内领先的南极磷虾科技产业,东北亚水产品中转贸易中心、客滚服务中心,世界一流、国内领先的客滚运输企业和国家级远洋渔业基地。同时,致力把渔业产业打造为渔业文化,以“活态产业+文旅”构建“产城文创”相融合新发展格局,不断擘画海洋经济高质量发展新蓝图!
为进一步推动企业高质量发展,吸引和鼓励更多优秀人才参与国有企业改革,补充专业人才,现面向社会公开选聘二级子企业主要岗位各类人才,有关事项公告如下:
一、 招聘条件
1.遵纪守法、诚实守信,具有良好的个人品德和职业操守,无不良从业记录。
2.具有较强的学习能力和敬业精神。
3.符合岗位要求所具备的条件(详见附件)。
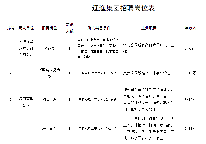
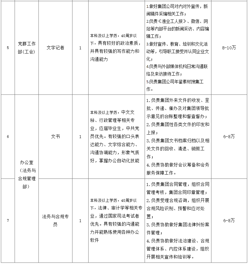
二、 招聘岗位
具体岗位及条件见附件。
三、招聘程序
1.报名方式:现场报名或将报名简历发送至本公告中指定电子邮箱(简历请备注应聘岗位),截止时间:2024年5月30日。
邮箱:liaoyuzhaopin@163.com
2.资格审查
招聘单位严格按照公告及岗位资格条件,对应聘者报名资格进行审查确认,合格者将直接参加面试。资格审查主要审验应聘者提供的身份证、学历学位证书、资格证书和岗位需要的其他材料。资格审查贯穿招聘全过程,如个人条件不符合申报岗位要求,取消其应聘资格。
3.面试
由用人单位组织实施,并根据面试结果择优确定考察人选。
4.考察
重点对应聘者思想政治表现、道德品质、业务能力、工作实绩等情况进行考察。考察中发现有不符合聘用条件的,取消应聘资格。
5.体检
按照招聘计划1:1的比例确定参加体检人员,在大连市二级甲等以上医院进行。体检合格者,确定为拟聘人员。
6.公示与聘用
公示信息在省国资委网站(http://gzw.ln.gov.cn)等渠道发布,公示时间为5个工作日。公示结束后,为无异议人员办理录用手续。企业对首次聘用人员实行试用期制度,试用期按有关规定执行。
四、其他要求
1.在公开招聘期间,应聘者如不按规定时间参加资格审查、面试、体检、办理相关手续等,视为自行放弃。
2.应聘者报名至录取期间,应确保报名时所填报所有通讯工具畅通,以便有关单位联络,因所留通讯方式不畅所致后果自负。
辽渔集团有限公司

